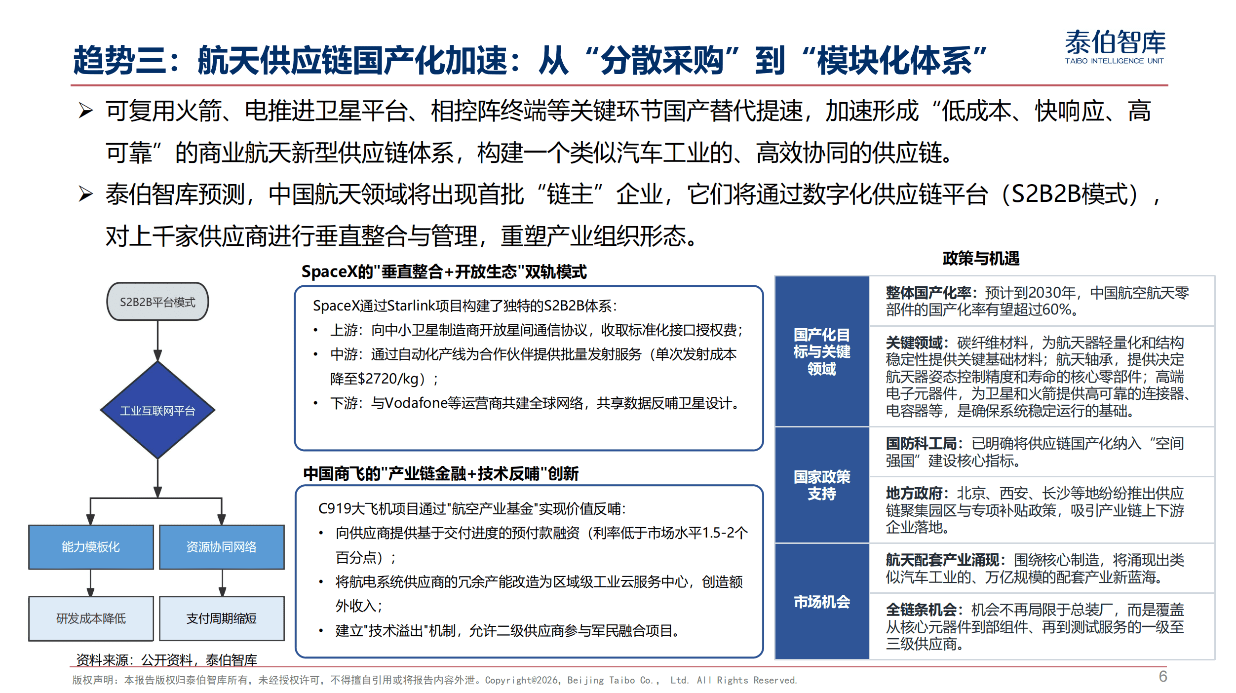
过去十年,商业航天是“造火箭、造卫星”;未来十年,商业航天是“重构产业操作系统”,成为支撑数字经济、智能社会与全球治理的新型基础设施体系。2026年正在从一个以火箭、卫星为核心的高端制造业赛道,演变为连接通信、数据、算力、时空感知与空域治理的底层能力平台,深度嵌入新一代产业体系和国家战略竞争格局之中。
泰伯智库正式发布《2026年十大科技与产业趋势(商业航天十年特别版)》。截至目前,泰伯智库已连续七年发布年度科技与产业趋势报告,持续对空天产业的技术演进路径、产业结构变迁及全球竞争格局进行系统性研判。今年泰伯智库针对航天智能化、太空服务、航天供应链、低轨星座、可复用火箭、地月空间、时空职能、空天多模态大模型、低空经济与空天安全、规则出海等十大领域进行了预测和解读。
简版报告请见图片,免费获取完整报告请点击下方在线阅读原文。
















扫码支付